Struktur Organisasi Jurusan

# Struktur

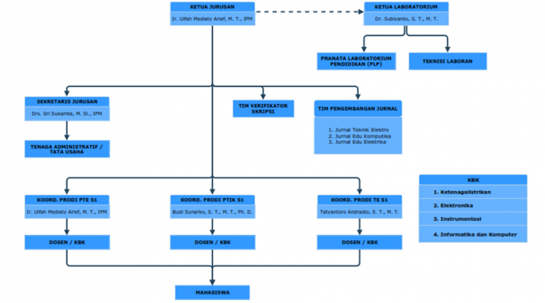
Struktur Organisasi Jurusan Teknik Elektro 2020[5]

Ketua Jurusan : Ir. Ulfah Mediaty Arief, M.T., IPM.
Sekretaris Jurusan : Drs. Sri Sukamta, M.Si, IPM.
Kepala Laboratorium : Dr. Ir. Subiyanto S.T., M.T.
Koordinator Prodi PTE : Ir. Ulfah Mediaty Arief, M.T., IPM.
Koordinator Prodi PTIK : Budi Sunarko, S.T., M.T., PhD.
Koordinator Prodi TE : Tatyantoro Andrasto, S.T., M.T.




Jika ada kesulitan atau informasi yang salah. Harap aktif pada ruang diskusi berikut.
Ruang Diskusi